○阿賀野市地方就職学生支援補助金交付要綱
令和6年7月26日
告示第146号
(趣旨)
第1条 この告示は、東京圏(埼玉県、千葉県、東京都及び神奈川県をいう。以下同じ。)の大学等を卒業・修了した者の阿賀野市(以下「本市」という。)への移住を伴う県内就職を支援するため、新潟県と共同して行う地方就職学生支援事業において、東京圏内の大学等を卒業・修了し、本市に移住する見込みの者に対して、予算の範囲内において阿賀野市地方就職学生支援補助金(以下「補助金」という。)を交付するものとし、この交付に関して、阿賀野市補助金等交付規則(平成16年阿賀野市規則第56号)及び新潟県移住・就業支援事業及び新潟県起業支援事業実施要領(以下「県実施要領」という。)に定めるもののほか、必要な事項を定めるものとする。
(補助対象者)
第2条 補助金の交付対象となる者は、県実施要領に定める交付要件を満たすものとする。
(補助金の額)
第3条 補助金の金額は、県実施要領に定める額とする。
2 前項の規定により算出した額に、100円未満の端数が生じた場合は、これを切り捨てる。
3 内定企業から交通費の一部について支給を受けた場合は、当該金額を除いた額に対して補助率を乗じるものとする。
4 国、県、市町村その他公的支援機関等から同主旨の補助金の交付を別途受けている場合は、その経費を補助対象外とする。
(交付回数)
第4条 交付の回数は、就職活動等に係る経費(交通費)及び移住に係る経費(移転費)それぞれ1人1回を限度とする。
(補助金の申請)
第5条 補助金の交付を受けようとする者(以下「申請者」という。)は、阿賀野市地方就職学生支援補助金交付申請書兼実績報告書(第1号様式)に、次に掲げる書類を添えて市長に提出しなければならない。
(1) 就業先の内定証明書又は就業証明書(第2号様式)
(2) 在学証明書又は卒業・修了証明書(卒業・修了日から就業開始が1年以内のもの(ただし、在学中に交通費を申請する場合、在学証明書は卒業・修了学年である確認がとれるもの。学年の記載がない場合には、発行済みの証明書に加筆・押印(公印)すること。)。
(3) 振込先の預金通帳又はキャッシュカードの写し
(4) 就職活動等に係る経費(交通費)、移住に係る経費(移転費)の領収書
(5) 写真付き本人確認書類の写し
(6) 住民票の写し(移住元の住所を確認できる書類)
(7) その他市長が必要と認める書類
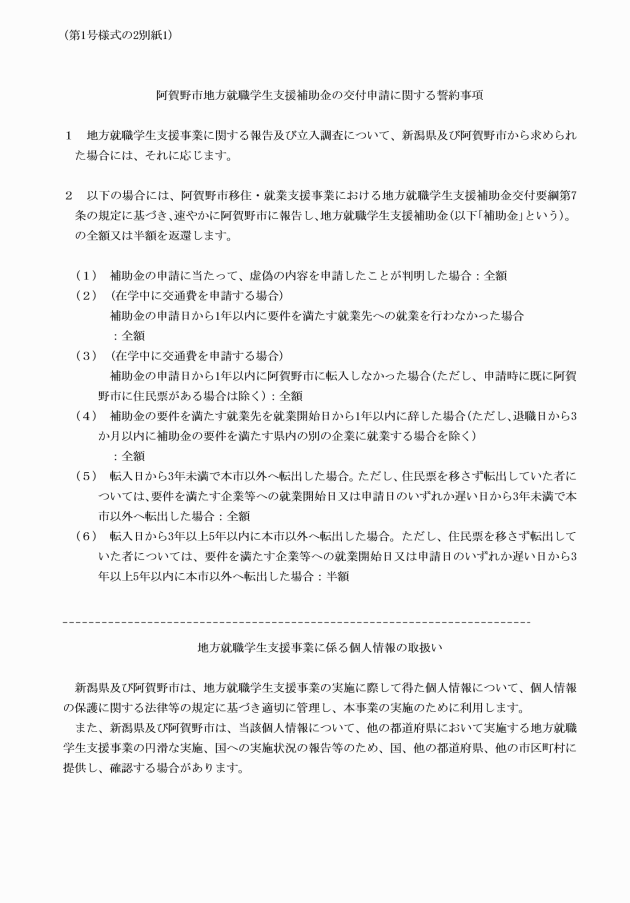
(1) 虚偽の申請であることや、居住や就業の実態がないことが明らかとなった場合 全額
(2) 補助金の申請日から1年以内に第2条に定める要件を満たす就業先への就業を行わなかった場合(在学中に交通費を申請する場合) 全額
(3) 補助金の申請日から1年以内に本市に転入しなかった場合(在学中に交通費を申請する場合。ただし、申請時に既に本市に住民票がある場合は除く。) 全額
(5) 転入日から3年未満で本市以外へ転出した場合。ただし、住民票を移さず転出していた者については、要件を満たす企業等への就業開始日又は申請日のいずれか遅い日から3年未満で本市以外へ転出した場合 全額
(6) 転入日から3年以上5年以内に本市以外へ転出した場合。ただし、住民票を移さず転出していた者については、要件を満たす企業等への就業開始日又は申請日のいずれか遅い日から3年以上5年以内に本市以外へ転出した場合 半額
(補助金の交付、返還に係る情報提供)
第8条 本市は、第5条の申請があったときは、補助金の申請情報、補助金交付者の就業情報及び補助金返還対象者情報について、新潟県に提供することとする。
(報告及び調査)
第9条 市長は、本事業について、効果及び県実施要領に基づく適切な実施等を確認するため、必要な範囲内において、申請者又は交付決定者に対し、第2条に定める交付要件の状況について、報告及び立入調査を求めることができるものとする。
(その他)
第10条 この告示に定めるもののほか、必要な事項は、市長が別に定める。
附則
この告示は、令和6年7月26日から施行する。
附則(令和7年告示第122号)
(施行期日)
この告示は、令和7年4月22日から施行し、改正後の阿賀野市地方就職学生支援補助金交付要綱の規定は、令和7年4月1日から適用する。
(経過措置)
この告示による改正後の阿賀野市地方就職学生支援事業における地方就職学生支援補助金交付要綱の規定は、令和7年4月1日以降に転入した者に対して適用し、同日前に転入した者は、なお従前の例による。
附則(令和7年告示第179号)
(施行期日)
1 この告示は、令和7年8月27日から施行し、改正後の阿賀野市地方就職学生支援補助金交付要綱の規定は、令和7年4月1日から適用する。
(経過措置)
2 改正後の阿賀野市地方就職学生支援補助金交付要綱の規定は、令和7年4月1日以降に転入した者に適用し、同日前に転入した者は、なお従前の例による。
3 前項の「転入」は、就職活動等に係る経費(交通費)については、「就職先企業に内定」と読み替えるものとする。











