○阿賀野市子育て世帯移住・就業等支援事業における移住支援補助金交付要綱
令和6年3月29日
告示第72号
(趣旨)
第1条 この告示は、阿賀野市(以下「本市」という。)における子育て世帯の移住・定住の促進及び中小企業等における人手不足の解消に資するため、新潟県と共同して行う子育て世帯の移住・就業等支援事業において、東京圏(埼玉県、千葉県、東京都及び神奈川県をいう。以下同じ。)から本市に移住した者が、県内に就業又は起業等し、定着に至った場合に、予算の範囲内において阿賀野市子育て世帯移住・就業等支援事業における移住支援補助金(以下「補助金」という。)を交付するものとし、この交付に関しては、阿賀野市補助金等交付規則(平成16年阿賀野市規則第56号)及び新潟県子育て世帯移住・就業等支援事業及び新潟県起業支援事業実施要領(以下「県実施要領」という。)に定めるもののほか、必要な事項を定めるものとする。
(1) 移住等に関する要件 次に掲げる事項の全てに該当すること。
ア 移住元に関する要件 次に掲げる事項の全てに該当すること。
(ア) 転入日の直前の10年間のうち、通算5年以上、東京圏のうちの条件不利地域(過疎地域の持続的発展の支援に関する特別措置法(令和3年法律第19号)、山村振興法(昭和40年法律第64号)、離島振興法(昭和28年法律第72号)半島振興法(昭和60年法律第63号)又は小笠原諸島振興開発特別措置法(昭和44年法律第79号)の指定区域を含む市町村(政令指定都市を除く。)をいう。以下同じ。)以外の区域に在住し、住民票等で確認できること。
(イ) 転入日の直前に、連続して1年以上、東京圏のうちの条件不利地域以外の地域に在住していたこと。
(ウ) 新潟県移住・就業等支援事業及び新潟県起業支援事業実施要領の第5の1(1)①(ア)に定める移住元に関する要件に該当しないこと。
イ 移住先に関する要件 次に掲げる事項の全てに該当すること。
(ア) 本市に住民票を移して転入(以下「転入」という。)したこと。
(イ) 補助金の申請時において、転入後1年以内であること。
(ウ) 本市に、補助金の申請日から5年以上、継続して居住する意思を有していること。
ウ その他の要件 次に掲げる事項の全てに該当すること。
(ア) 暴力団等の反社会的勢力又は反社会的勢力と関係を有する者でないこと。
(イ) 日本人である、又は外国人であって、出入国管理及び難民認定法による「永住者」、「日本人の配偶者等」、「永住者の配偶者等」、「定住者」及び日本国との平和条約に基づき日本の国籍を離脱した者等の出入国管理に関する特例法に定める「特別永住者」のいずれかの在留資格を有すること。
(ウ) 申請者は、過去10年以内に申請者を含む世帯員として移住支援金を受給していないこと。ただし、移住支援金を全額返還した場合や過去の申請時に18歳未満の世帯員だった者が、5年以上経過し、18歳以上となり、新潟県及び本市が認める場合を除く。
(エ) その他新潟県及び本市が補助金の対象として不適当と認めた者でないこと。
(2) 就業に関する要件
ア 一般の場合 次に掲げる事項の全てに該当すること。
(ア) 勤務地が東京圏以外の地域又は東京圏内の条件不利地域に所在すること。
(イ) 就業先が、新潟県が行う移住支援金の対象としてマッチングサイトに掲載している求人であること。この場合において、求人への応募日が、マッチングサイトに当該求人が掲載された日以降でなければならない。
(ウ) 就業者にとって3親等以内の親族が代表者、取締役などの経営を担う職務を務めている法人等への就業でないこと。
(エ) 週20時間以上の無期雇用契約に基づいて移住支援金の対象法人等に就業していること。
(オ) 当該法人等に、補助金の申請日から5年以上、継続して勤務する意思を有していること。
(カ) 転勤、出向、出張、研修等による勤務地の変更ではなく、新規の雇用であること。
イ 専門人材の場合 プロフェッショナル人材事業又は先導的人材マッチング事業を利用して就業した者は、次に掲げる事項の全てに該当すること。
(ア) 勤務地が東京圏以外の地域又は東京圏内の条件不利地域に所在すること。
(イ) 週20時間以上の無期雇用契約に基づいて就業していること。
(ウ) 当該就業先において、補助金の申請日から5年以上、継続して勤務する意思を有していること。
(エ) 転勤、出向、出張、研修等による勤務地の変更ではなく、新規の雇用であること。
(オ) 目的達成後の解散を前提とした個別プロジェクトへの参加等、離職することが前提でないこと。
(3) テレワークに関する要件 次に掲げる事項の全てに該当すること。
ア 所属先企業等からの命令ではなく、自己の意思により移住した場合であって、移住先を生活の本拠とし、移住元での業務を引き続き行うこと。
イ 移住先でテレワークにより勤務する(原則、恒常的に通期しない。)こととし、かつ週20時間以上テレワークを実施すること。
ウ デジタル田園都市国家構想交付金(デジタル実装タイプ(地方創生テレワーク型))又はその前歴事業を活用した取組の中で、所属先企業等から当該移住者に資金提供されていないこと。
(4) 起業に関する要件 1年以内に県実施要領に定める起業支援事業に係る起業支援金の交付決定を受けていること。
ア 転入時において、年齢が満50歳未満であること。
イ 市が主催し、又は参加する移住関連イベントで、対面での移住相談を3年以内に行っていること。
ウ 阿賀野市内に土地を取得し、就農する販売農家であること。
エ 林業(日本標準産業分類上の中分類02林業に分類される業)に従事すること。
オ 水産業(日本標準産業分類上の中分類03漁業04水産養殖業に分類される業)に従事すること。
カ 家業(申請者にとって3親等以内の親族が代表、取締役などの経営を担う職務を務めている法人等)に就業すること。
(6) 子育て世帯に関する要件 次に掲げる事項の全てに該当すること。
ア 申請者及び18歳未満の者を含む2人以上の世帯員が移住元において、住民票の上で同一世帯に属していたこと。
イ 申請者及び18歳未満の者を含む2人以上の世帯員が補助金の申請時において、住民票の上で同一世帯に属していること。
ウ 申請者及び18歳未満の者を含む2人以上の世帯員がいずれも、申請時において転入後1年以内であること。
エ 申請者及び18歳未満の者を含む2人以上の世帯員がいずれも、暴力団等の反社会的勢力又は反社会的勢力と関係を有する者でないこと。
(補助金の額)
第3条 補助金の金額は、世帯あたり50万円とする。
(補助金の支払)
第7条 市長は、前条の請求があったときは、その内容を審査し、適当と認めたときは、速やかに申請者に支払うものとする。
(補助金の交付、返還に係る情報提供)
第8条 本市は、第4条の申請があったときは、補助金の申請情報、補助金交付者の就業・起業先情報及び、補助金返還対象者情報について、新潟県に提供することとする。また、起業支援事業に係る交付決定に関して、新潟県に照会し情報提供を受けることができる。
(報告及び調査)
第9条 市長は、補助金交付事業の効果を確認するため、及び県実施要領に基づき、適切に実施されたか等を確認するため、必要な範囲内において、申請者若しくは交付決定者に対し、実施状況の報告及び立入調査を求めることができるものとする。
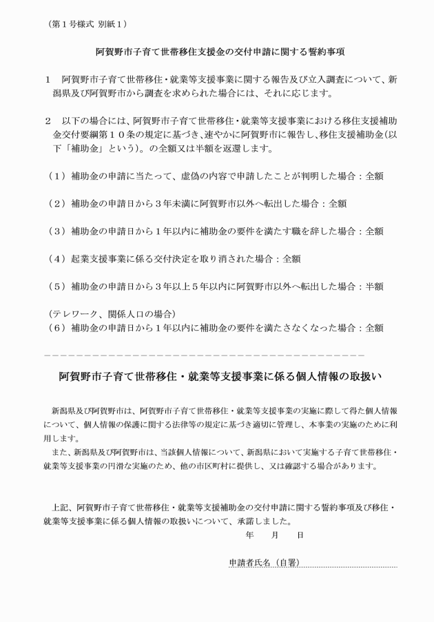
(1) 全額の返還 次に掲げる事項のいずれかに該当した場合
ア 虚偽の申請等をしたとき。
イ 補助金の申請日から3年未満に本市から転出したとき。
ウ 第2条第2号の要件を満たす補助金の申請日から1年以内に補助金の要件を満たす職を辞したとき。
エ 起業支援事業に係る交付決定を取り消されたとき。
オ 第2条第1項第3号の要件を満たす補助金の申請から1年以内に補助金の要件を満たさなくなったとき。
カ 第2条第1項第5号の要件を満たす補助金の申請から1年以内に補助金の要件を満たさなくなったとき。
(2) 半額の返還 補助金の申請日から3年以上5年以内に本市から転出したとき。
(その他)
第11条 この告示に定めるもののほか、必要な事項は、市長が別に定める。
附則
この告示は、令和6年4月1日から施行する。
附則(令和7年告示第119号)
(施行期日)
この告示は、令和7年4月18日から施行し、改正後の阿賀野市子育て世帯移住・就業等支援事業における移住支援補助金交付要綱の規定は、令和7年4月1日から適用する。
(経過措置)
この告示による改正後の阿賀野市子育て世帯移住・就業等支援事業における移住支援補助金交付要綱の規定は、令和7年4月1日以降に転入した者に対して適用し、同日前に転入した者は、なお従前の例による。
附則(令和7年告示第178号)
(施行期日)
1 この告示は、令和7年8月27日から施行し、改正後の阿賀野市子育て世帯移住・就業等支援事業における移住支援補助金交付要綱の規定は、令和7年4月1日から適用する。
(経過措置)
2 改正後の阿賀野市子育て世帯移住・就業等支援事業における移住支援補助金交付要綱の規定は、令和7年4月1日以降に転入した者に適用し、同日前に転入した者は、なお従前の例による。










