○阿賀野市水道料金等徴収事務委託規程
令和5年9月29日
水道事業管理規程第3号
阿賀野市水道料金等徴収事務委託規程(平成16年阿賀野市水道事業管理規程第26号)の全部を改正する。
目次
第1章 総則(第1条・第2条)
第2章 検針業務(第3条~第15条)
第3章 収納業務(第16条~第27条)
第4章 雑則(第28条)
附則
第1章 総則
(趣旨)
第1条 この規程は、地方公営企業法(昭和27年法律第292号)第33条の2及び地方自治法(昭和22年法律第67号)第243条の2第1項の規定に基づき、別に定めるもののほか、公金の徴収業務を委託することに関し必要な事項を定めるものとする。
(1) 公金 阿賀野市水道給水条例(平成16年阿賀野市条例第190号)(以下「水道条例」という。)に規定する水道料金、開栓手数料及び督促手数料、阿賀野市下水道条例(平成16年阿賀野市条例第175号)に規定する公共下水道の使用料並びに水道事業管理者の権限を行う市長(以下「管理者」という。)が指定する金銭をいう。
(2) 検針業務 水道条例に定める水道メーターの検針及び検針に付随する事務をいう。
(3) 収納業務 公金の収納及びこれに付随する事務をいう。
第2章 検針業務
(委託を受ける者の要件)
第3条 検針業務の委託を受ける者は、委託を受ける事務を遂行するに足る能力を有する者であって、管理者が適当と認める者とする。
(契約の締結)
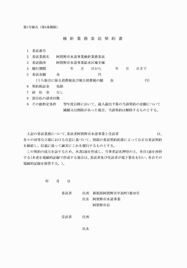
第4条 管理者は、検針業務を委託しようとするときは、検針業務委託契約書(第1号様式)により、当該業務の委託を受ける者と委託契約を締結しなければならない。
(指示及び報告)
第5条 管理者は、検針業務の委託を受けた者(以下この章において「受託者」という。)に対し必要があると認めたときは、委託した検針業務について指示し、又は報告を求めることができる。
(受託者の義務)
第6条 受託者は、この規程及び契約に定める事項を遵守し、委託を受けた検針業務(以下この章において「受託業務」という。)を管理者の指定する期間内に完了しなければならない。
2 受託者は、誠実かつ能率的に受託業務を遂行しなければならない。
3 受託者は、受託業務に関し交付を受けた帳票類その他の物件を常に善良な管理者の注意をもって整理保管しなければならない。
(届出)
第7条 受託者は、次の各号のいずれかに該当したときは、直ちに管理者にその旨を届け出なければならない。
(1) 帳票類その他の交付を受けた物件を損傷又は亡失したとき。
(2) 受託者の住所及び氏名(受託者が法人の場合にあっては、その名称及び代表者の氏名並びに事務所又は事業所の所在地)に変更があったとき。
(3) その他管理者が必要と認める事項について、その届出を求めたとき。
(秘密の保持)
第8条 受託者は、受託業務を遂行するに当たり、個人情報の保護に関する法律(平成15年法律第57号。以下「個人情報保護法」という。)を遵守し、かつ、知り得た情報を他の目的に使用し、又は第三者に提供してはならない。委託期間の満了後又は委託契約解除後若しくは解約後についても、同様とする。
(権利義務の譲渡禁止)
第9条 受託者は、契約によって生ずる権利義務を第三者に譲渡し、又は承継させてはならない。
(身分証明書の交付)
第10条 管理者は、受託者に身分証明書(第2号様式)を交付する。
2 身分証明書を交付された受託者は、次の各号に掲げる事項を遵守しなければならない。
(1) 受託業務に従事する場合、常に身分証明書を携帯し、請求があったときはこれを提示すること。
(2) 身分証明書を他人に貸与し、又は譲渡しないこと。
(3) 身分証明書を紛失したときは、直ちに管理者に届け出て再交付を受けること。
(4) 契約が解除された場合、直ちに身分証明書を管理者に返納すること。
(検針の方法)
第11条 検針業務の受託者は、管理者が指定した期間に水道メーターの検針を行い、使用者に上下水道使用水量のお知らせ票等を交付しなければならない。
(1) 障害物等のため水道メーター検針に支障があるとき。
(2) 水道メーターボックス内に土砂、水等が流入し、水道メーター検針に支障があるとき。
(3) 水道メーターの異常、漏水等を発見したとき。
(4) その他の理由で検針に支障があるとき、又は不正使用等の疑いがあるとき。
(検査)
第12条 管理者は、定期又は臨時に、受託者の保管する受託業務に係る書類を検査することができる。
(事故報告)
第13条 受託者は、受託業務の実施に際して事故が発生したときは、直ちに管理者に報告し、その指示を受けなければならない。
(損害賠償)
第14条 受託者がこの規程及び契約に違反したとき、又は受託業務に関して故意又は過失により損害を与えたときは、受託者はこれを賠償しなければならない。ただし、天災その他受託者の責めに帰することが適当でないと管理者が認めたときは、この限りでない。
(契約の解除)
第15条 管理者は、受託者が次の各号のいずれかに該当するときは、契約期間中であっても契約を解除することができる。この場合において、受託者に損害を及ぼすことがあっても、管理者はその責めを負わない。
(1) この規程及び契約の規定に違反したとき。
(2) 第3条に規定する資格要件を欠くに至ったとき。
(3) 第6条に規定する義務を怠ったとき。
(4) 前各号に掲げるもののほか、管理者が受託者として不適当と認めたとき。
第3章 収納業務
(委託を受ける者の要件)
第16条 収納業務の委託を受ける者は、委託を受ける事務を遂行するに足る能力を有する者であって、管理者が適当と認める者とする。
2 収納業務の委託を受ける者が個人の場合にあっては、管理者が適当と認める連帯保証人を有する者とする。
(契約の締結)
第17条 管理者は、収納業務を委託しようとするときは、料金等収納業務委託契約書(第4号様式)により、当該事務の委託を受ける者と委託契約を締結しなければならない。
(指示及び報告)
第18条 管理者は、収納業務の委託を受けた者(以下この章において「受託者」という。)に対し必要があると認めたときは、委託した収納業務について指示し、又は報告を求めることができる。
(受託者の義務)
第19条 受託者は、この規程及び契約に定める事項を遵守しなければならない。
2 受託者は、誠実かつ能率的に受託業務を遂行しなければならない。
3 受託者は、受託業務に関し交付を受けた帳票類その他の物件を常に善良な管理者の注意をもって整理保管しなければならない。
(届出)
第20条 受託者は、次の各号のいずれかに該当したときは、直ちに管理者にその旨を届け出なければならない。
(1) 公金を亡失したとき。
(2) 帳票類その他の交付を受けた物件を損傷又は亡失したとき。
(3) 病気その他やむを得ない理由により、受託業務に従事することができなくなったとき。
(4) 受託者の住所及び氏名(受託者が法人の場合にあっては、その名称及び代表者の氏名並びに事務所又は事業所の所在地)に変更があったとき。
(5) その他管理者が必要と認める事項について、その届出を求めたとき。
(秘密の保持)
第21条 受託者は、受託業務を遂行するに当たり、個人情報保護法を遵守し、かつ、知り得た情報を他の目的に使用し、又は第三者に提供してはならない。委託期間の満了後又は委託契約解除後若しくは解約後についても、同様とする。
(権利義務の譲渡禁止)
第22条 受託者は、契約によって生ずる権利義務を第三者に譲渡し、又は承継させてはならない。
(身分証明書の交付)
第23条 管理者は、受託者に身分証明書(第5号様式)を交付する。ただし、受託者が法人である場合は、身分証明書の交付を省略するものとする。
2 身分証明書を交付された受託者は、次の各号に掲げる事項を遵守しなければならない。
(1) 受託業務に従事する場合、常に身分証明書を携帯し、請求があったときはこれを提示すること。
(2) 身分証明書を他人に貸与し、又は譲渡しないこと。
(3) 身分証明書を紛失したときは、直ちに管理者に届け出て再交付を受けること。
(4) 契約が解除された場合、直ちに身分証明書を管理者に返納すること。
(検査)
第24条 管理者は、定期又は臨時に、受託者の保管する受託業務に係る金銭及び領収書その他の書類を検査することができる。
(事故報告)
第25条 受託者は、受託業務の実施に際して事故が発生したときは、直ちに管理者に報告し、その指示を受けなければならない。
(損害賠償)
第26条 受託者がこの規程及び契約に違反したとき、又は受託業務に関して故意又は過失により損害を与えたときは、受託者はこれを賠償しなければならない。ただし、天災その他受託者の責めに帰することが適当でないと管理者が認めたときは、この限りでない。
(契約の解除)
第27条 管理者は、受託者が次の各号のいずれかに該当するときは、契約期間中であっても契約を解除することができる。この場合において、受託者に損害を及ぼすことがあっても、管理者はその責めを負わない。
(1) この規程及び契約の規定に違反したとき。
(2) 病気その他の理由により、受託業務を遂行することができなくなったとき。
(3) 第16条に規定する資格要件を欠くに至ったとき。
(4) 第19条に規定する義務を怠ったとき。
(5) 前各号に掲げるもののほか、管理者が受託者として不適当と認めたとき。
第4章 雑則
(その他)
第28条 この規程に定めるもののほか、必要な事項は、管理者が別に定める。
附則
この規程は、令和5年10月1日から施行する。
附則(令和6年水道事業管理規程第3号)
この規程は、令和6年4月1日から施行する。
附則(令和6年水道事業管理規程第4号)
この規程は、令和6年6月5日から施行する。
附則(令和6年水道事業管理規程第6号)
この規程は、令和6年12月18日から施行し、改正後の阿賀野市水道料金等徴収事務委託規程の規定は、令和6年4月1日から適用する。
附則(令和8年水道事業管理規程第1号)
この規程は、令和8年1月14日から施行する。




